湖南师范大学资源与环境科学学院
研究生二、三等学业奖学金评审实施细则
(试行)
为提高研究生学习与生活保障水平,激励研究生勤奋学习、潜心科研、勇于创新、积极进取、德智体美劳全面发展,根据《湖南师范大学研究生学业奖学金管理办法》(校行发研究生字[2018]30号),本着公平、公正、公开、全面发展与学术优先有机结合的原则,结合365官网研究生工作实际,制订本实施细则。
第一条 参评对象
符合学校参评研究生学业奖学金资格条件规定的全日制中国籍硕士、博士研究生。直博生和招生简章中注明不授予中间学位的本硕博、硕博连读学生,根据当年所修课程的层次阶段确定身份参与学业奖学金的评定。在选修硕士课程阶段按照硕士研究生身份参与评定,进入选修博士研究生课程阶段按照博士研究生身份参与评定。
第二条 评审程序
二、三等学业奖学金评审的基本程序是:学生申请——导师及学位点审核、推荐——学院奖助学金评审委员会评审——上报学校审批。
第三条 组织机构
1.学院成立研究生奖助学金评审委员会,由学院负责人、导师代表、研究生管理人员和研究生代表组成,学院主要负责人任主任委员。学院研究生奖助学金评审委员会负责研究生学业奖学金的申请组织、名额分配、一等学业奖学金参评对象推荐及二、三等学业奖学金分类评审细则的制定、评审等工作。
2.各学位点成立由学位点负责人、学位点秘书、导师代表、研究生代表组成的推荐小组,对本学位点学生的材料进行审核推荐。学院奖助学金评审委员会根据各学位点推荐结果进行评审并在学院公示后报学校研究生院。
第四条 申请条件
研究生学业奖学金申请者应具备以下基本条件:
1.热爱社会主义祖国,拥护中国共产党的领导;
2.遵守宪法和法律,遵守学校规章制度;
3.诚实守信,恪守学术道德与学术规范;
4.勤勉好学,学业成绩优良;
5.积极参与科学研究和社会实践,并取得一定成果;
6. 全脱产学习且无固定收入;
7. 按时交纳学费。
有以下情况之一者不得申请研究生学业奖学金:
1.一年级新生中线下破格录取者。
2.违反学术规范,经查实确有学术不端行为者;
3.本年度有课程考试成绩不及格者,或因出勤不足未获得考试资格者。
4.未按时完成培养方案规定的培养环节(包括中期考核、开题、学术活动、专业实践等)者,或相应培养环节考核不合格者。
5.违反校纪校规受到本年度学校警告及以上处分者,或往年度所受处分仍处未解除者。
6.未按时交纳学费者。
第五条 评定办法
1.奖励标准及分配原则
(1)二、三年级博士研究生学业奖学金分三个等次:一等奖学金每生每年1.6万元,二等奖学金每生每年1.2 万元,三等奖学金每生每年0.9万元。一等奖学金申报不设指标限制,符合学校申报条件者均可申报,但获奖比例原则上不超过参评人数的20%;二等奖学金比例原则上控制在参评人数的30%;三等奖学金不设比例,未获一、二等奖学金且符合申请基本条件者均可获得;符合一等学业奖学金申报条件但在学校评审中落选的博士研究生,可直接获评二等学业奖学金,不占学院二等学业奖学金获奖指标。
(2) 二、三年级硕士研究生学业奖学金分为三个等次:一等奖学金每生每年1.0万元,二等奖学金每生每年0.7万元,三等奖学金每生每年0.4万元。一等奖学金申报不设指标限制,符合学校申报条件者均可申报,但获奖比例原则上不超过参评人数的15%;二等奖学金比例原则上控制在参评人数的30%;三等奖学金比例不超过获奖总比例(参评学生人数的80%)与一、二等奖获奖总比例之差。符合一等奖学金申报条件但在学校评审中落选的硕士研究生,可直接获评二等学业奖学金,不占学院二等学业奖学金获奖比例。
2.名额分配
学院根据学校研究生院下达的各个等级指标,按照学生人数比例分配到各个专业。
3.具体评选条件与办法
(1)评价因素及计分权重
研究生学业奖学金评定主要依据思想品德、学习成绩、科研业绩、社会实践与课外科技活动、文体与公共活动等五个方面进行评定。为充分考虑不同年级、不同学生类别(博士 / 硕士,学术学位/专业学位)的实际情况,设置不同权重体系如表1所示。
(2)计分公式
学生的最终得分=思想品德得分*权重 +学习成绩得分*权重+科研业绩得分*权重+社会实践与课外科技活动得分*权重+文体与公共活动得分*权重。
表1 学业奖学金评定要素及权重
序号 |
项目 |
第二学年学业奖学金评定各部分所占权重(%) |
第三学年学业奖学金评定各部分所占权重(%) |
|||
硕士 |
博士 |
学术型 |
||||
学术型 |
专业型 |
硕士 |
博士 |
|||
1 |
思想品德 |
15 |
15 |
15 |
15 |
15 |
2 |
学习成绩 |
40 |
40 |
20 |
10 |
/ |
3 |
科研业绩 |
35 |
20 |
50 |
65 |
70 |
4 |
社会实践与课外科技活动 |
5 |
20 |
5 |
5 |
10 |
5 |
文体与公共活动 |
5 |
5 |
5 |
5 |
5 |
合计 |
100 |
100 |
100 |
100 |
100 |
|
说明:研究生第二学年学业奖学金评定依据是研究生第一学年的思想品德、课程学习成绩、科研业绩、社会实践与课外科技活动、文体与公共活动等情况进行评定。研究生第三学年学业奖学金评定依据是研究生第二学年的思想品德、课程学习成绩、科研业绩、社会实践与课外科技活动、文体与公共活动等情况进行评定。 |
||||||
(3)计分方式
①思想品德得分
思想品德基准分为80分,根据思想品德实际表现进行加减计分,最低分0分,最高分100分。具体细则如下:
无故不参加校、院、年级组织的思想政治教育或党支部、班集体、团支部组织的其他集体政治学习,以点到登记为准,减10分 /次;不讲社会公德、故意损坏公物或破坏环境或损公谋私的,经查实,减10分/次;因不负责任、不讲诚信,造成一定负面影响和不良后果的,经查实,减10分/次;在所有寝室卫生检查、安全检查中不合格的减10分/次,凡受到学校通报批评的寝室全体学生取消本年度奖学金评选资格;无故不参加学院统一安排的学术活动,减10分/次;无正当理由不接受学院工作安排减10分/次。
获评校级优秀共青团员、优秀共产党员、优秀学生干部及道德风尚奖等加10分/次,获评省级及以上优秀共青团员、优秀共产党员、优秀学生干部及道德风尚奖等加20分/次。
②学习成绩得分
学习成绩得分按上一学年度所修课程的成绩的最大值归一化计分(公共课免修成绩按照100分计算、补修课成绩不计入);如有缓考,成绩按照缓考后第一次考试成绩计分。
成绩得分计算公式:课程成绩的最大值归一化得分总分÷课程门数。
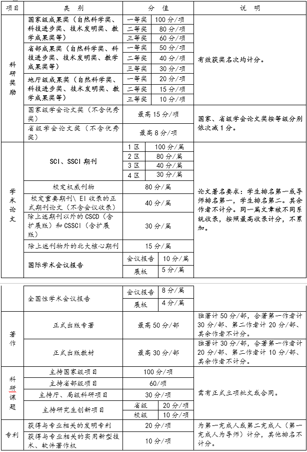
③科研成果得分

备注: 成果界定:(1)以上成果署名第一单位必须是湖南师范大学;(2)以上论文均需已出版(见刊)或在线发表;发表在上述各类学术期刊的增刊均不予认定;(3)科研业绩的最终得分为所有成果的累计得分,超过100分的以100分记。
④社会实践与课外科技活动得分

注:参评学年内同一人任多项社会工作,以最高级别工作计分,不累计。社会实践及课外科技活动等各类表彰最终得分为所有活动的累计得分,超过100分的以100分记。
⑤文体与公共活动得分

注:参评学年内,各类奖励、表彰需有正式文件或证书;公共活动以实际记录名单为准;同一行为受不同级别奖励(表彰),以最高级别奖励(表彰)计分,不累计。文体及公共活动为所有项目的累计得分,超过100分的以100分记。
第六条 评审公示与异议处理
学院研究生奖助学金评审委员会确定本单位一等奖学金推荐名单及二、三等奖学金获奖名单后,应在本学院内公示不少于5个工作日。公示无异议后,向学校上报。
对学院研究生学业奖学金评审、推荐结果有异议的,可在学院公示阶段向学院奖助学金评审委员会提出申诉,学院评审委员会应在充分调查基础上做出裁决和答复,并将有关情况报学校奖助学金评审领导小组办公室。
第七条 其他
1.参评学业奖学金的研究生科研创新成果应已出版发表,原则上应为第一完成人、第一作者;导师为第一完成人、第一作者时,研究生可为第二完成人或第二作者。第一署名单位应为“湖南师范大学”。所有成果以该年度奖学金评审所规定的截止日期(含截止之日)内正式发表为准,所有成果材料只能一次性用于学业奖学金申报,不能重复使用。
2. 研究生根据自身情况填写《湖南师范大学学业奖学金申报表》,申报相应等级学业奖学金,并提供各类业绩成果证明材料,所有证明材料应在规定时间提交,逾期提交的材料不予认可。如提供虚假材料,取消本次学业奖学金评审资格。
3.同等条件下,研究生学业奖学金向家庭贫困研究生倾斜,特困生必须要有相应的证明。
第八条 附则
1.本细则经学院学位评定分委员会审议通过后报学院党政联席会议审定,自2019年秋季起实施,同时报学校研究生院。
2.本细则与学校规定不一致者,按照学校规定执行。
资源与环境科学学院
2019年9月12日
当前位置: